Technical breakdown
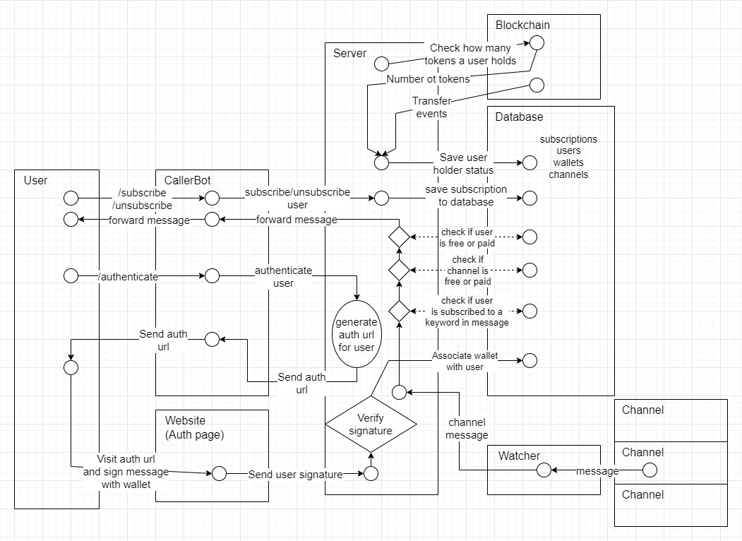
CallerBot is a telegram bot used to subscribe and unsubscribe to telegram messages containing a keyword. The AI is made out of two tiers. One can unlock Tier 2 by holding X tokens or the tier 1 version by holding Y tokens or being whitelisted. The bot watches 50 channels for the free version and 300 channels for the paid version. Once a message is sent to any of those channels, the bot will immediately go through all the subscriptions, and if the message sent contains the keyword for that subscription, it will forward the message to the user who subscribed (assuming the channel is free and the user is free, or the user is paid).
Commands: /subscribe - Subscribe to receive all messages containing the given keyword
/unsubscribe - Unsubscribe from receiving messages containing the given keyword
/subscriptions - List current susbscriptions
/authenticate - Used to connect your wallet to your telegram account. This action is needed so the bot can check if your wallet is whitelisted or holds X tokens so it can unlock the paid version for you. How to connect your wallet: After using the command, the bot will send a unique link for your account, which you must open. The webpage will prompt you to sign a message with your wallet to verify that you own the wallet. This action is completely safe and will not send any transactions at all. Once the process is complete, the wallet is associated with your telegram account. Any changes to your whitelisted status or token transfers will be reflected automatically and unlock/lock the paid version for you.
/status - Check your current status - free, holder, or whitelisted.

Last updated